联系电话: 15865268346
hycncparts@Gmail.com
首页
关于我们
产品中心
主轴
变频器
电机驱动
减速装置
传动元件
气动元件
数控系统
激光机配件
其它配件
封边机配件
客户案例
客户上门参观
客户好评反馈
解决方案
常见问题
技术支持
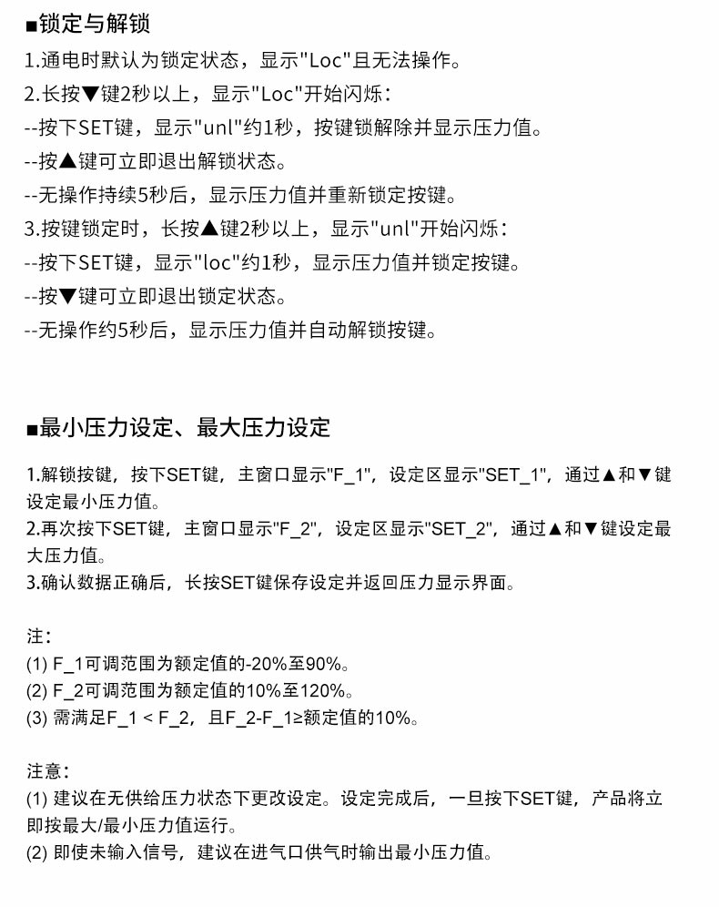
产品说明书
新闻中心
公司新闻
行业动态
联系我们
VR
语言
English
Русский
Español
Français
عربي
简体中文
首页
关于我们
产品中心
主轴
变频器
电机驱动
减速装置
传动元件
气动元件
数控系统
激光机配件
其它配件
封边机配件
客户案例
客户上门参观
客户好评反馈
解决方案
常见问题
技术支持
产品说明书
新闻中心
公司新闻
行业动态
联系我们
VR
首页>
气动元件>
ETV系列电气比例阀ETV3000-03EMC激光机配件调节阀激光切割配件
ETV系列电气比例阀ETV3000-03EMC激光机配件调节阀激光切割配件
激光切割行业专用调压阀组,其主要特点是密封可靠、装配简易、占空间小、温升低。
手机号:15865268346(微信同号)
微信二维码:
联系我们
产品描述
相关推荐
二位两通高压电磁阀DC24V常闭气动流体控制阀2WAH05010黄铜开关阀
二位两通高压电磁阀DC24V常闭气动流体控制阀2WAH05010黄铜开关阀
MORE →
双数显压力开关传感器DPSN1-10020空压机电子气压真空正负压力表
双数显压力开关传感器DPSN1-10020空压机电子气压真空正负压力表
MORE →
气动压力开关空压机械式气压检测K510PK506PK503气泵继电控制器
气动压力开关空压机械式气压检测K510PK506PK503气泵继电控制器
MORE →
ITV电气比例阀控制器ITV1050/2030/2050激光切割机空压机调压阀
ITV电气比例阀控制器ITV1050/2030/2050激光切割机空压机调压阀
MORE →
激光切割机原装电气比例阀套装ITV2050-312L气动电控调压阀
激光切割机原装电气比例阀套装ITV2050-312L气动电控调压阀
MORE →
Phone
电话咨询: +86 15865268346
WhatsApp
WhatsApp: +86 15865268346
Wechat
微信客服
扫码咨询
E-Mail
邮箱: hycncparts@Gmail.com